information
资讯篇
首页
关于悟空
新闻中心
公司新闻
行业动态
业务构成
检测技术服务
信息技术服务
企业技术服务
悟空知识库
客户案例
检测技术
信息技术
企业技术
人力资源
人才理念
招聘信息
联系我们
公司新闻
行业动态
首页
>
新闻中心
>
行业动态
>
资讯篇
【悟空快讯】新消息,事关《食品安全法》有关规定的暂时调整适用
发布时间:2024-07-03
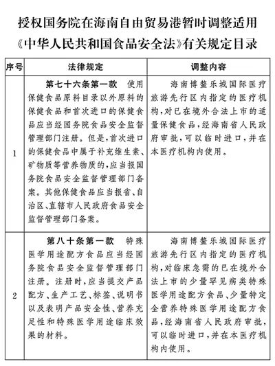
全国人民代表大会常务委员会关于授权国务院在海南自由贸易港暂时调整适用《中华人民共和国食品安全法》有关规定的决定
(2024年6月28日第十四届全国人民代表大会常务委员会第十次会议通过)
图为新华社发
为支持海南全面深化改革开放,推动海南自由贸易港政策落地,第十四届全国人民代表大会常务委员会第十次会议决定:授权国务院在海南自由贸易港暂时调整适用《中华人民共和国食品安全法》有关规定(目录附后),期限为五年,自本决定施行之日起算。
海南省人民政府应当按照权责一致的原则,领导、组织和协调相关保健食品、特殊医学用途配方食品安全的监督管理工作,明确审批的具体范围、条件和程序,健全事中事后监督管理制度和应急处置机制,承担相关监督管理职责,加强监督管理能力建设,有效防控风险,确保食品安全,切实维护人民群众身体健康和生命安全。具体管理办法由海南省人民政府制定,经国务院食品安全监督管理部门同意后实施。国务院及其有关部门应当加强指导、协调和监督,及时总结工作经验,并就暂时调整适用有关法律规定的情况向全国人民代表大会常务委员会作出报告。
本决定自2024年10月1日起施行。
更多新闻
【悟空快讯】8家检验检测机构被撤销资质!市场监管总局通报
【悟空资讯】国投检测,市场中心&分公司“双揭牌”,布局新地域
【悟空资讯】又一地国资国企深化改革,成立全资检测专业子公司
【悟空快讯】酒类检测共享实验室揭牌!市场监管局食品安全总监、副市长出席
【悟空资讯】拖欠300万!知名医第三方学检验公司,被强制拍卖液相质谱抵债
【悟空快讯】山东特检集团官宣,更名“国投检测”!附最新组织架构
【悟空看热点】华测检测与戴纳科技签署战略合作,共建AI驱动黑灯实验室
【悟空资讯】最新进展!又一地检验检测认证集团将整合组建
【悟空快讯】又一地改革落地!10亿组建检测集团,成立纤检/质检/计量子公司
【悟空资讯】改制后四家子公司正式成立,注册资本59.9亿,上海计量占比过半
新闻中心
公司新闻
行业动态
业务构成
检测技术服务
信息技术服务
企业技术服务
悟空知识库
人力资源
人才理念
招聘信息
联系我们
029-88897888 13468763003
西安悟空检测科技有限公司
Xi'an Wukong Testing Technology Co., Ltd.
悟空检测
手机官网
悟空检测
微信公众号