一、食品检验抽样方法标准大全
通用标准
GBT 28863-2012 商品质量监督抽样检验程序 具有先验质量信息的情形
GBT 13393-2008 验收抽样检验导则
GBT 21664-2008 工作抽样方法
GBT 30642-2014 食品抽样检验通用导则
NYT 896-2015 绿色食品 产品抽样准则
SBT 10314-1999 采样方法及检验规则
SNT 3500-2013 进出口食品安全生物学检测抽样规范
产品抽样方法
GBT 13732-2009 粒度均匀散料抽样检验通则
GBT 18654.2-2008 养殖鱼类种质检验 第2部分:抽样方法
GBT 19495.7-2004 转基因产品检测抽样和制样方法
GBT 22555-2010 散料验收抽样检验程序和抽样方案
GBT 30891-2014 水产品抽样规范
NYT 1897-2010 动物及动物产品兽药残留监控抽样规范
NYT 2102-2011 茶叶抽样技术规范
NYT 2103-2011 蔬菜抽样技术规范
NYT 2129-2012 饲草产品抽样技术规程
NYT 5344.1-2006 无公害食品 产品抽样规范 第1部分:通则
NYT 5344.2-2006 无公害食品 产品抽样规范 第2部分:粮油
NYT 5344.4-2006 无公害食品 产品抽样规范 第4部分:水果
NYT 5344.6-2006 无公害食品 产品抽样规范 第6部分:畜禽产品
NYT 5344.7-2006 无公害食品 产品抽样规范 第7部分:水产品
NYT 762-2004 蔬菜农药残留检测抽样规范
NYT 763-2004 猪肉、猪肝、猪尿抽样方法
SCT 3016-2004 水产品抽样方法
SCT 5023-2002 渔具材料抽样方法及合格批判定规则 合成纤维丝、线
SCT 5024-2002 渔具材料抽样方法及合格批判定规则 合成纤维绳
SNT 0376-1995 出口水产品检验抽样方法
SNT 0800.1-1999 进出口粮油、饲料检验 抽样和制样方法
SNT 0918-2000 进出口茶叶抽样方法
SNT 2122-2008 进出境植物及植物产品检疫抽样
抽样统计标准
GBT 10111-2008 随机数的产生及其在产品质量抽样检验中的应用程序
GBT 13262-2008 不合格品百分数的计数标准型一次抽样检验程序及抽样表
GBT 13264-2008 不合格品百分数的小批计数抽样检验程序及抽样表
GBT 13546-1992 挑选型计数抽样检查程序及抽样表
GBT 2828.10-2010 计数抽样检验程序 第10部分:GBT 2828计数抽样检验系列标准导则
GBT 2828.11-2008 计数抽样检验程序 第11部分:小总体声称质量水平的评定程序
GBT 2828.1-2012 计数抽样检验程序 第1部分:按接收质量限(AQL)检索的逐批检验抽样计划
GBT 2828.2-2008 计数抽样检验程序 第2部分:按极限质量(LQ)检索的孤立批检验抽样方案
GBT 2828.3-2008 计数抽样检验程序 第3部分 跳批抽样程序
GBT 2828.4-2008 计数抽样检验程序 第4部分:声称质量水平的评定程序
GBT 2828.5-2011 计数抽样检验程序 第5部分:按接收质量限(AQL)检索的逐批序贯抽样检验系统
GBT 6378.1-2008 计量抽样检验程序 第1部分:按接收质量限(AQL)检索的对单一质量特性和单个AQL的逐批检验的一次抽样方案
GBT 6378.1-2008 计量抽样检验程序 第1部分:按接收质量限(AQL)检索的对单一质量特性和单个AQL的逐批检验的一次抽样方案
GBT 6378.4-2008 计量抽样检验程序 第4部分 对均值的声称质量水平的评定程序
GBT 6378.4-2008 计量抽样检验程序 第4部分 对均值的声称质量水平的评定程序
GBT 8051-2008 计数序贯抽样检验方案
GBT 8052-2002 单水平和多水平计数连续抽样检验程序及表
GBT 8054-2008 计量标准型一次抽样检验程序及表
GBT 2829-2002 周期检验计数抽样程序及表 (适用于对过程稳定性的检验)
数理统计
GB 3361-1982 数据的统计处理和解释 在成对观测值情形下两个均值的比较
GBT 10092-2009 数据的统计处理和解释 测试结果的多重比较
GBT 10094-2009 正态分布分位数与变异系数的置信限
GBT 27411-2012 检测实验室中常用不确定度评定方法与表示
GBT 3358.1-2009 统计学词汇及符号 第1部分:一般统计术语与用于概率的术语
GBT 3358.2-2009 统计学词汇及符号 第2部分:应用统计
GBT 3358.3-2009 统计学词汇及符号 第3部分:实验设计
GBT 3359-2009 数据的统计处理和解释 统计容忍区间的确定
GBT 4086.1-1983 统计分布数值表 正态分布
GBT 4086.2-1983 统计分布数值表 x2分布
GBT 4086.3-1983 统计分布数值表 t分布
GBT 4086.4-1983 统计分布数值表 F分布
GBT 4086.5-1983 统计分布数值表 二项分布
GBT 4086.6-1983 统计分布数值表 泊松分布
GBT 4087-2009 数据的统计处理和解释 二项分布可靠度单侧置信下限
GBT 4089-2008 数据的统计处理和解释 泊松分布参数的估计和检验
GBT 4091-2001 常规控制图
GBT 4882-2001 数据的统计处理和解释 正态性检验
GBT 4883-2008 数据的统计处理和解释正态样本离群值的判断和处理
GBT 4886-2002 带警戒限的均值控制图
GBT 4889-2008 数据的统计处理和解释 正态分布均值和方差的估计与检验
GBT 4890-1985 数据的统计处理和解释 正态分布均值和方差检验的功效
GBT 4891-2008 为估计批(或过程)平均质量选择样本量的方法
GBT 6379.1-2004 测量方法与结果的准确度(正确度与精密度) 第1部分 总则与定义
GBT 6379.2-2004 测量方法与结果的准确度(正确度与精密度) 第2部分 确定标准测量方法重复性与再现性的基本方法
GBT 6379.3-2012 测量方法与结果的准确度(正确度与精密度) 第3部分:标准测量方法精密度
GBT 6379.4-2006 测量方法与结果的准确度(正确度与精密度) 第4部分:确定标准测量方法正确度的基本方法
GBT 6379.5-2006 测量方法与结果的准确度(正确度与精密度) 第5部分:确定标准测量方法精密度的可替代方法
GBT 6379.6-2009 测量方法与结果的准确度(正确度与精密度) 第6部分:准确度值的实际应用
GBT 6380-2008 数据的统计处理和解释 Ⅰ型极值分布样本离群值的判断和处理
GBT 8055-2009 数据的统计处理和解释 Г分布(皮尔逊Ⅲ型分布)的参数估计
GBT 8056-2008 数据的统计处理和解释 指数分布样本离群值的判断和处理
GBT 8170-2008 数值修约规则与极限数值的表示和判定
GBZ 22553-2010 利用重复性、再现性和正确度的估计值评估测量不确定度的指南
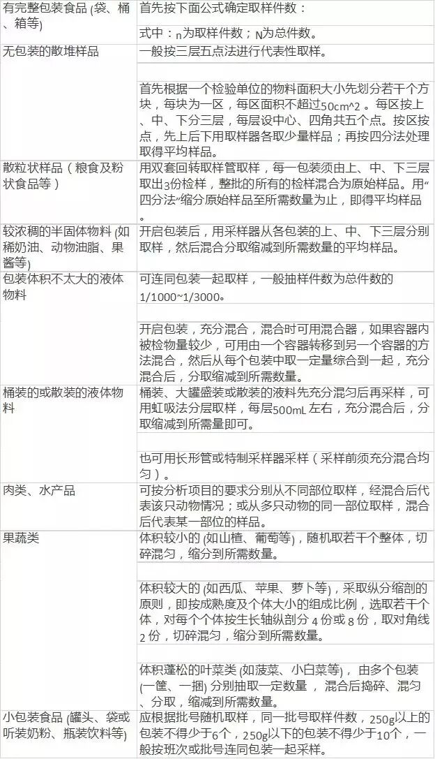
二、常见的一般样品采集方法示例
具体采样的方法可因物料的品种或包装、分析对象的性质及检测项目要求不同。

三、样品的要求
1
采样应注意样品的生产日期、批号、代表性和均匀性(掺伪食品和食物中毒样品除外)。采集的数量应能反映该食品的卫生质量和满足检验项目对样品量的需要,一式三份,供检验、复检、复验、备查或仲裁,一般散装样品每份不少于0.5kg。
2
采样容器根据检验项目,选用硬质玻璃瓶或聚乙烯制品。
3
掺伪食品和食物中毒的样品采集,要具有典型性。
4
检验后的样品保存:一般样品在检验结束后,应保留一个月,以备需要时复检。易变质食品不予保留,保存时应加封并尽量保持原状。检验取样一般皆系指取可食部分,以所检验的样品计算。
四、采样的注意事项
1
一切采样器具、包装等都应清洁,不应将任何有害物质带入样品中。供微生物检验用的样品,应严格遵守无菌操作规程
2
采样后应认真填写采样记录单,盛装样品的器具上要贴牢标签,注明样品名称、采样地点、采样日期、样品批号、采样方法、采样数量、分析项目及采样人。
3
样品采集完后,应在4h之内迅速送往检测室进行分析检测,以免发生变化。
4
保持样品原有微生物状况和理化指标,在进行检测之前样品不得被污染,不得发生变化。例如,作黄曲霉毒素B1测定的样品,要避免阳光、紫外灯照射,以免黄曲霉毒素B1发生分解。